Cruze |
||||||||
|
|
|
|||||||

Master Electrical Component List
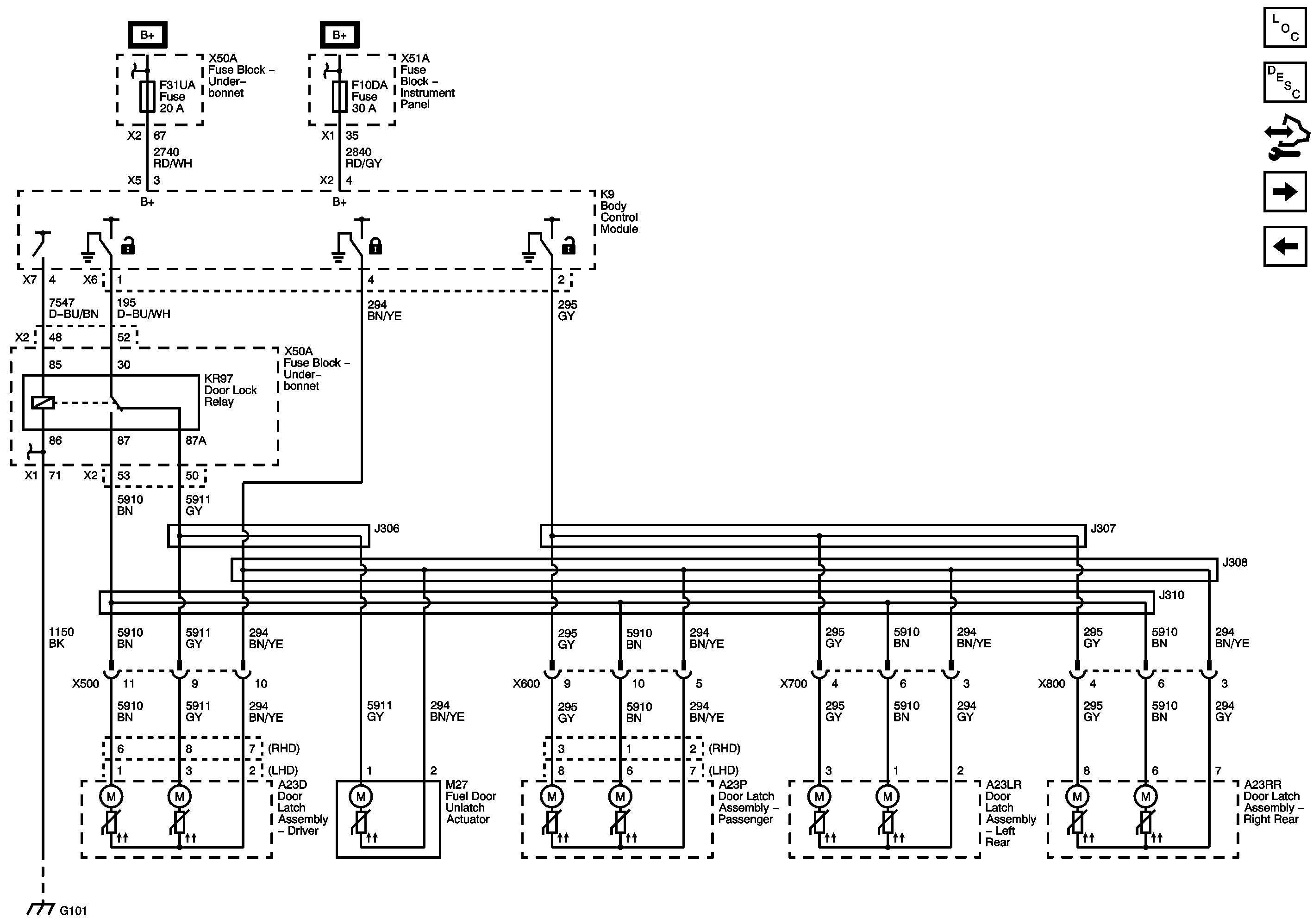
Power Door Locks Description and Operation
Passive Entry - Module Power, Ground, and Latches (ATH)
F2UA, F21UA, F25UA, F27UA, F31UA, F32UA, F34UA, F35UA, F69UA, and F70UA Fuses
F3DA, F3UD, F6UD, F8DA, F9DA, F10DA, F11DA, and F16DA Fuses
Electrical Centre Identification Views
| © Copyright Chevrolet. All rights reserved |