To the top of the document
Cruze
   
GMDE Start Page Load static TOC Load dynamic TOC Help?

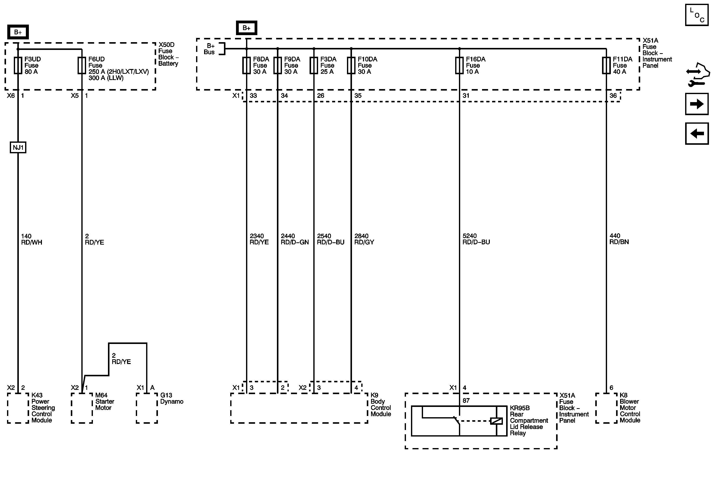
F3DA, F3UD, F6UD, F8DA, F9DA, F10DA, F11DA, and F16DA Fuses



            |                         |            
2443723EN.png

Display graphic

Master Electrical Component List

Control Module References

F12DA and F13DA Circuit Breakers, and F14DA, F15DA, F17DA, F21DA, F23DA, F24DA, and F25DA Fuses

F5UB, F6UB, F24UA, F45UA, and F48UA Fuses

   


© Copyright Chevrolet. All rights reserved