To the top of the document
Cruze
   
GMDE Start Page Load static TOC Load dynamic TOC Help?

Exhaust Gas Recirculation Pipe Replacement

Removal Procedure

  1. Disconnect the battery negative cable. Refer to Battery Negative Cable Disconnection and Connection .
  2. Remove front compartment insulator. Refer to Front Compartment Insulator Replacement .

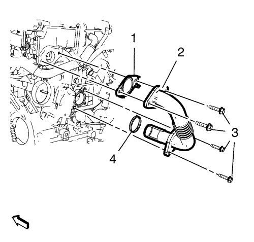
  3. 2373159
  4. Remove the 4 exhaust gas recirculation bolts (3).
  5. Remove the exhaust gas recirculation pipe (2) along with the gaskets (1, 4).

Installation Procedure


    2373159

    Note: Clean the sealing surfaces.

  1. Install the exhaust gas recirculation pipe (2) along with NEW gaskets (1, 4).
  2. Caution: Refer to Fastener Caution in the Preface section.

  3. Install the 4 exhaust gas recirculation bolts (3) and tighten to 10 N·m (89 lb in).
  4. Install front compartment insulator. Refer to Front Compartment Insulator Replacement .
  5. Connect the battery negative cable. Refer to Battery Negative Cable Disconnection and Connection .
   


© Copyright Chevrolet. All rights reserved