Cruze |
||||||||
|
|
|
|||||||

Master Electrical Component List
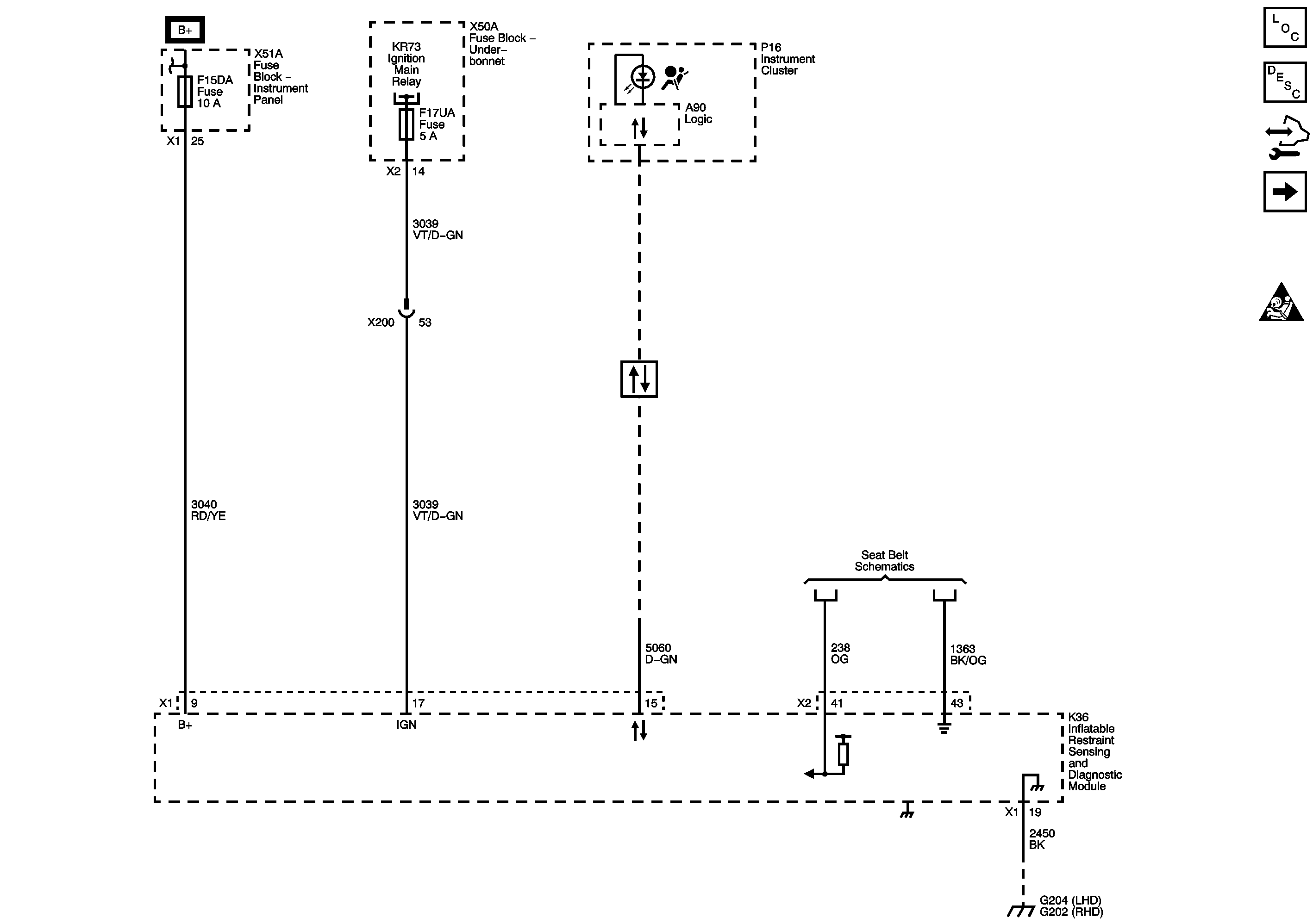
SIR System Description and Operation
Front Impact Sensor, Retractors, and Driver/Passenger Air Bags
Master Electrical Schematic Icons
F12DA and F13DA Circuit Breakers, and F14DA, F15DA, F17DA, F21DA, F23DA, F24DA, and F25DA Fuses
F16UA, F17UA, F18UA, F20UA, F52UA, F54UA, and F57UA Fuses
Ground Distribution Schematics
| © Copyright Chevrolet. All rights reserved |