To the top of the document
Cruze
   
GMDE Start Page Load static TOC Load dynamic TOC Help?

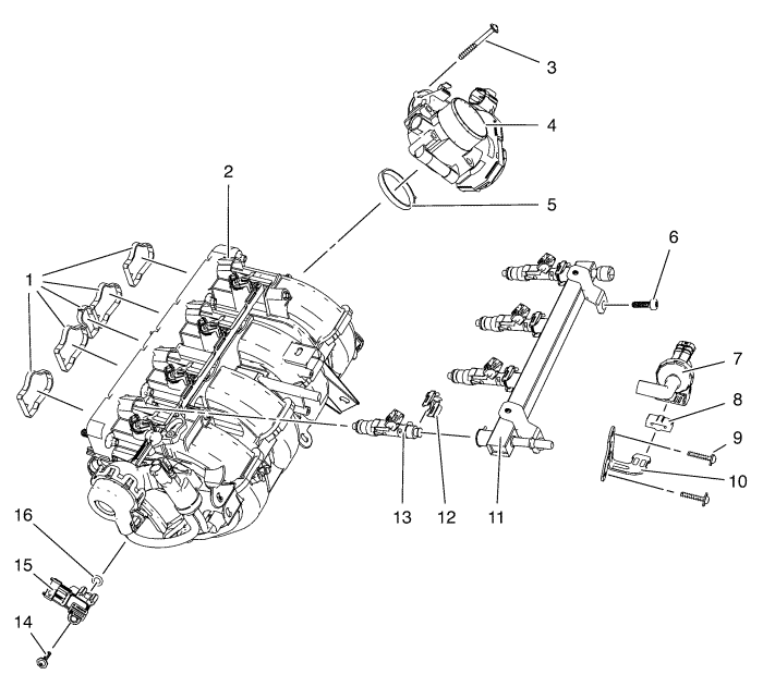
Intake Manifold Assembly - 1.4L LDD


2191120
(1)Intake Manifold Sealings
(2)Intake Manifold (With Intake Manifold Runner and Intake Manifold Runner Valve)
(3)Throttle Body Bolt
(4)Throttle Body
(5)Throttle Body Seal Ring
(6)Fuel Injection Fuel Rail Bolt
(7)Evaporative Emission Canister Purge Solenoid Valve
(8)Evaporative Emission Canister Purge Solenoid Valve Rubber
(9)Evaporative Emission Canister Purge Solenoid Valve Bracket Bolt
(10)Evaporative Emission Canister Purge Solenoid Valve Bracket
(11)Fuel Injection Fuel Rail
(12)Fuel Injector Retainer Clamp
(13)Fuel Injector
(14)Manifold Absolute Pressure Sensor Bolt
(15)Manifold Absolute Pressure Sensor
(16)Manifold Absolute Pressure Sensor Seal Ring
   


© Copyright Chevrolet. All rights reserved