To the top of the document
Cruze
   
GMDE Start Page Load static TOC Load dynamic TOC Help?

Engine Front Cover and Oil Pump Installation


    2026848
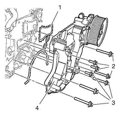
  1. Install the NEW engine cover gasket (1).
  2. Install the engine cover with the included oil pump (4).
  3. Caution: Refer to Fastener Caution in the Preface section.

  4. Install the 8 engine cover bolts (2, 3) and tighten to 20 N·m (15 lb ft).
   


© Copyright Chevrolet. All rights reserved