Cruze |
||||||||
|
|
|
|||||||
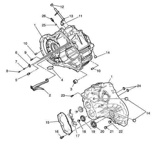
| (1) | Transmission Housing |
| (2) | Drain Channel |
| (3) | Bearing |
| (4) | Magnet |
| (5) | Screw |
| (6) | Reverse Shifting Blocker |
| (7) | Torsion Spring |
| (8) | Pin |
| (9) | Coiled Pin |
| (10) | Dowel Pin |
| (11) | Needle Sleeve |
| (12) | Bushing |
| (13) | Idle Shift Rail |
| (14) | Manual Shaft Detent |
| (15) | Transmission Rear Cover |
| (16) | Bolt |
| (17) | Oil Pipe |
| (18) | Retainer Plug |
| (19) | Groove Ball Bearing |
| (20) | Shaft Seal Ring |
| (21) | Fluid Drain Plug |
| (22) | Fluid Level Check Plug |
| (23) | Shift Guide Bolt |
| (24) | Bushing |
| (25) | Washer |
| (26) | Reverse Lamp Switch |
| © Copyright Chevrolet. All rights reserved |