To the top of the document
Cruze
   
GMDE Start Page Load static TOC Load dynamic TOC Help?

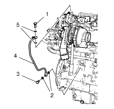
Turbocharger Oil Feed Pipe Installation


    2027646
  1. Install the turbocharger oil feed pipe (4).
  2. Install 4 NEW turbocharger oil feed pipe bolt gaskets (2, 5).
  3. Caution: Refer to Fastener Caution in the Preface section.

  4. Install the 2 turbocharger oil feed pipe bolts (1, 3) and tighten to 23 N·m (17 lb ft).
   


© Copyright Chevrolet. All rights reserved