To the top of the document
Cruze
   
GMDE Start Page Load static TOC Load dynamic TOC Help?

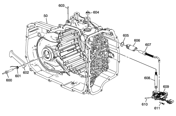
Park System Components


1891298
(50)A/Trans Case
(600)Park Pawl Shaft
(601)Park Pawl Spring
(602)Park Pawl
(603)Park Pawl Actuator Guide Pin
(604)Manual Shift Shaft Seal
(605)Park Pawl Actuator Guide Seal
(606)Park Pawl Actuator Guide
(607)Park Pawl Actuator Assembly
(608)Manual Shift Detent Lever Shaft
(609)Manual Shift Detent (w/Shaft Position Switch) Lever Assembly
(610)Manual Shift Detent Lever Pin
(611)Manual Shift Shaft Pin
   


© Copyright Chevrolet. All rights reserved